Jig: Perspective Ecology
- Elena Cabrera

- Apr 10, 2020
- 3 min read
This blog is part of a set listed under the tag "cognitive jigs." Be sure to check out the tag to read them as a group and learnhow cognitive jigs are at play in our everyday lives.
Ecologies are great systems to reference when teaching systems thinking.
They are both complex and easy to understand. Notably, they are also easy to observe because we are all a part of ecologies everywhere we go. Our backyard is an ecology. To make sure we are all on the same page, ecology is defined as:
a branch of biology concerning interactions among organisms and their biophysical environment, which includes both biotic and abiotic components.

Let's look at the ecology of Yellowstone National Park. When you apply DSRP to analyze the ecological system, the 4 rules can be easily explicated and deeply understood. For example, identities and relationships in this system are obvious: rabbits, deer, wolves and all the interactions among them. Every living thing in that ecosystem is an identity (part of a Distinction) which is distinctly different from the other identities in the ecosystem. Organisms and elements are often systematized (S) or grouped according to biotic and abiotic factors. Even the abiotic agents in the ecology are distinct identities that have Relationships with the others around it.
Think back to elementary school; the food webs example you learned about. These were great examples of the Relationships (Rs) between Distinctions (Ds).

Now let's take this DSRP analysis of ecologies further and note that every distinct identity in an ecology can be a point on a view (P). In other words, every Distinction (D) is also a Perspective (P).
You might be wondering how turning Distinctions into Perspectives affects your understanding of the ecological system? Let's explore this further and take all of the identified organisms in the above diagram (for explanations sake, let's ignore the abiotic identities) and see each one as a perspective. For example, when taking a mouse's or plant's perspective on the ecological system, the parts of the system that are most salient change. And if you added a new part to the system, like a fox or a rabbit to this system, the system would obviously change. Thus, when you change the perspectives within or outside of the system, you change the system.
What if the perspective is wrong? You would think that the correctness of a perspective wouldn’t affect the ecology.
BUT IT WILL.
If the eagle adapts its mental model of "food" to include snakes and mice based on its perspective, then the fundamental structure of the ecology changes. However, if the mouse's perspective adapts its mental model of "food" to include grasshoppers and snakes, the mouse will get eaten each time it tries to make a snake its prey. No individual agent has the entire ecology as their perspective. The mouse sees things the way mice see things and the eagle sees things the way eagles see things. What's essential to understand is that: the ecology of the perspectives influences the reality of the ecology. It's important to note that while I am stating that we are "adding" the perspective into the system, it is already there. What I am adding is our recognition of the perspective's existence and influence within ecologies.
Thus, the Perspective Ecology Jig helps us to develop a cognitive habit of not only (1) deconstructing the system into interrelated identities but also (2) thinking through what the perspective that each of the parts of the ecosystem has and finally (3) how that perspective may or may not alter how the system behaves.
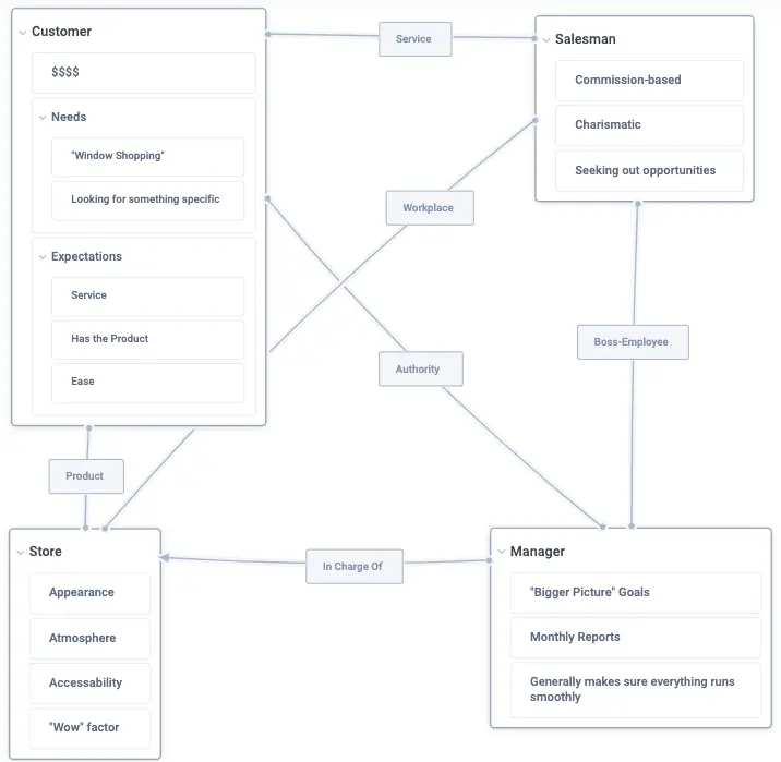
It is important to note that although the Perspective-Ecology jig is informed by a biological understanding of ecosystems, it need not be used solely on biological or ecological phenomena. For example, you could use Perspective-Ecology jig on a customer ecology like this:

First start with some identities (i):
Next, add some parts (turning these identities into systems) and relationships (see part parties jig).

Next add Perspectives or Ps (a.k.a., points (p) looking at views (v)) like this:

Finally, add perspective-notations (below in purple) to show how perspectives "see" certain phenomena:

Want to play with an interactive map of this jig? Click below!




Comments